13.2.4. Проектирование процессов

Процесс - структурированный набор действий, спроектированный для достижения специфической цели. Процесс преобразовывает один или несколько входов в определенные выходы. Определение процесса включает в себя все роли, распределение ответственности, инструменты и контроль, требующиеся для надежной доставки оговоренных результатов.

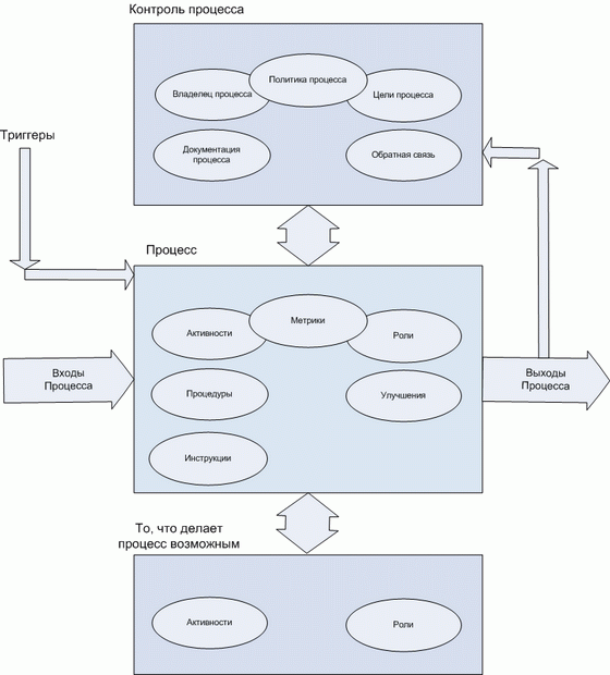
Определенные однажды процессы должны контролироваться и быть управляемыми. Контроль процессов - деятельность, связанная с планированием и регулированием процесса, с целью представления процесса в эффективной, рациональной и стойкой манере. Только после определения уровней контроля, может быть определена система измерения эффективности контроля с соответствующими метриками (рис. 4.8).

Рисунок 13.8. Элементы процесса

Элементы процесса


Процесс всегда создается для достижения определенных целей. Выходы процесса должны напрямую зависеть от этих целей. При проектировании важным является разработка системы измерения и метрик для выходов процесса, системы отчетности и улучшения. У каждого процесса есть владелец, ответственный за процесс, его улучшение и то, что процесс обеспечивает достижение своих целей. Цели должны быть измеримы и описываться в терминах выгоды для бизнеса с учетом принятых политик и стратегий. На этапе Проектирования каждому процессу назначается владелец.

Выходы процесса должны соответствовать некому набору операционных норм, источником которых являются цели бизнеса. Если результаты процесса соответствуют нормам, его можно назвать эффективным (потому что он может быть повторен, является измеримым и управляемым). Процесс также может быть назван эффективным, если он использует минимальный набор ресурсов. Результаты измерения и анализа процесса с соответствующими метриками должны отображаться в управленческих отчетах и поступать на вход процесса Непрерывного улучшения.

Процесс является основой ITIL. Определение необходимых входов и выходов для процессов внутри организации дает возможность более эффективного и рационального управления ею. Установление норм для процессов позволяет измерить качество их работы. Нормы определяют конкретные условия, которым должны соответствовать результаты процесса. Определение норм дает основу процессу оценки качества процессов. Перед началом проектирования любого процесса важно представлять, как его выходы будут выглядеть. Каждая организация должна использовать формализованный подход для проектирования и реализации процессов сервис-менеджмента. Не нужно стремиться создавать "идеальные процессы". Важно проектировать практичные и приемлемые для данной организации процессы с встроенными в них механизмами улучшения. Одним из направлений развития процессного подхода является создание инструментов и стандартов, которые позволят осуществить интеграцию процессов, принадлежащих разным организациям. Примером является открытый стандарт DMTF, основанный на концепциях ITIL. Он формализует обмен информацией об инцидентах, проблемах и изменениях между процессами.