2.3. Процессы предоставления ИТ-сервисов

Блок предоставления ИТ-сервисов в соответствии с ITIL включает следующие процессы:

  1. процесс управления уровнем сервиса;

  2. процесс управления мощностью;

  3. процесс управления доступностью;

  4. процесс управления непрерывностью;

  5. процесс управления финансами;

  6. процесс управления безопасностью.

Процесс управления уровнем сервиса (Service Level Management - SLM) определяет, согласовывает и контролирует параметры ИТ-сервиса, определенные с точки зрения бизнеса, а не с точки зрения ИТ. Ключевая роль менеджера процесса – осуществление баланса между требованиями бизнеса и возможностями ИТ.

На основе каталога ИТ-сервисов данный процесс разрабатывает, согласовывает и документирует соглашение об уровне сервиса (SLA – Service Level Agreement) между менеджментом ИС-службы и бизнес-пользователями.

Основная задача процесса управления уровнем сервиса - согласование специфицированных требований к составу и параметрам ИТ-сервисов, с одной стороны, и объема ресурсов, предоставляемых ИТ-службе, - с другой. В рамках этой работы также уточняются приоритеты сервисов и ресурсов. Результатом такого согласования является формальный документ - SLA. Соглашение об уровне сервиса необходимо периодически пересматривать поскольку информационные системы предприятия подвержены изменениям, появляются необходимость в новых сервисах, модификации или отказе от уже существующих.

Данный процесс осуществляет следующие функции:

  1. оценивает требования пользователей к ИТ-сервисам, распределяет их по существующим сервисам и определяет потребности в специализированных сервисах;

  2. согласует и документирует SLA;

  3. организует контроль результативности каталога сервисов в целом и уровня отдельных сервисов;

  4. определяет приоритетность сервисов;

  5. осуществляет управление версиями SLA;

  6. готовит планы повышения качества сервиса, направленные на повышение качества существующих сервисов, или включения в SLA новых сервисов;

  7. обеспечивает соответствие соглашения об уровне внутренней поддержки службы ИС (Operation Level Agreement - OLA) и субординированных контрактов ИС-службы с поставщиками оборудования, ПО и услуг;

  8. осуществляет постоянное улучшение процесса.

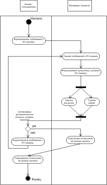
Диаграмма активности процесса управления уровнем сервиса приведена на рис. 2.5. Бизнес-пользователь формулирует требования к ИТ-услуге (установить поддержку электронной почты в режиме 24 x 7). Менеджер процесса управления уровнем сервиса совместно с менеджером процесса управления мощностями уточняет данные о дополнительной потребности в сотрудниках службы сопровождения. В рамках процесса управления затратами уточняется смета дополнительных расходов на такой сервис. Соответствующие данные передаются на рассмотрение бизнес-пользователей, при их согласии на выделение дополнительных ресурсов новый уровень сервиса и новые ресурсы фиксируются в соглашении об уровне сервиса.

 

Рисунок 2.5. Диаграмма активности процесса управления уровнем сервиса

Диаграмма активности процесса управления уровнем сервиса


Если бизнес-пользователь не согласовывает требуемые ресурсы и затраты на ИТ-сервис, то необходимо провести пересмотр требований к ИТ-сервису.

Процесс управления мощностями (Capacity Management – CAP) предназначен для оптимизации использования ресурсов ИТ-инфраструктуры в соответствии с требованиями бизнеса к уровню обслуживания и тенденциями развития инфраструктуры. Четкое определение параметров предоставления услуг и их связи с элементами инфраструктуры, формализованные требования к готовности и бесперебойности предоставления услуг, прогнозирование развития в рамках управления мощностями – все это создает основу для корректного определения стоимости предоставления каждой услуги.

Основная задача этого процесса - обеспечение устойчивой работы ИТ-сервиса с требуемым уровнем производительности при максимально возможных объемах обрабатываемых данных, оговоренных в SLA, как в текущий момент, так и будущем.

Процесс управления мощностями должен обеспечивать оптимизацию расходов, времени приобретения и размещения ИТ-ресурсов с целью обеспечения выполнения условий SLA. Данный процесс предполагает управление ресурсами, производительностью, спросом на ИТ, моделирование, планирование мощностей, управление нагрузкой и определение необходимого объема технических средств для работы приложений.

Процесс управления мощностями выполняет следующие функции:

  1. инвентаризует ИТ-ресурсы;

  2. картографирует загрузку ИТ-сервисов и требования к ней, фиксирует результаты;

  3. ведет анализ проблем;

  4. дает рекомендации в отношении аутсорсинга (в области пропускной способности);

  5. анализирует производительность в условиях реальной загрузки;

  6. определяет систему планирования пропускной способности и измерения последней;

  7. осуществляет постоянное улучшение процесса.

Реализация процесса управления мощностями позволяет планировать использование ресурсов и ввод в эксплуатацию оптимальным способом благодаря следующим факторам:

  1. рациональное управление использованием ИТ-ресурсов и технологий с целью уменьшения стоимости предоставления ИТ-услуг и снижения рисков отказов;

  2. структурирование процесса ввода в эксплуатацию и перераспределения ИТ-ресурсов в соответствии с потребностями бизнеса;

  3. анализ зависимости требований к количеству и производительности ИТ-ресурсов от специфики и вариативности бизнес-цикла;

  4. повышение окупаемости инвестиций за счет оптимизации использования ИТ-ресурсов, своевременного согласования требований к производительности и возможностей ИТ-ресурсов, сокращения капитальных расходов на оборудование, повышения готовности систем и увеличения производительности конечных пользователей.

Процесс управление мощностями позволяет анализировать и прогнозировать развитие ИТ-инфраструктуры предприятия за счет следующего:

  1. формирования в централизованном хранилище данных о производительности ИТ-ресурсов для анализа тенденций, изменений потребностей и планирования инвестиций в ИТ-инфраструктуру;

  2. согласования достижимого качества предоставления ИТ-услуг с учетом возможностей ИТ-ресурсов;

  3. моделирования и планирования сценариев оптимизации ИТ-инфраструктуры для определения требований к производительности ИТ-ресурсов при изменениях и развитии бизнеса;

  4. централизации и автоматизации динамического перераспределения ИТ-мощностей;

  5. устранения избытка или нехватки ИТ-ресурсов;

  6. оценки возможностей виртуализации ИТ-ресурсов;

  7. динамического перераспределения аппаратных и программных ресурсов на основе оперативных или прогнозируемых потребностей в производительности ИТ-ресурсов для обеспечения необходимого уровня бизнес-услуг.

Процесс управления доступностью (Availability Management – AVM) контролирует способность службы ИС обеспечить экономически эффективный и устойчивый уровень доступности ИТ-сервисов, удовлетворяющий требованиям бизнеса.

Цель процесса управления доступностью состоит в том, чтобы оптимизировать способность ИТ-инфраструктуры, ИТ-сервисов и организаций внешних поставщиков поставлять оптимальный по стоимости уровень доступности, который позволит бизнесу удовлетворить свои бизнес цели. Эта цель достигается путём определения требований бизнеса по доступности и соответствия этих требований способностям ИТ-инфраструктуры и организаций внешних поставщиков услуг.

Под доступностью понимается способность ИТ-сервиса исполнять требуемую функцию в установленный момент или за установленный период времени. Доступность подкреплена надежностью и восстанавливаемостью ИТ-инфраструктуры и эффективностью работы организаций внешних поставщиков. Надежность ИТ-сервиса может быть точно определена как независимость от оперативного сбоя. Восстанавливаемость касается способности компонента ИТ-инфраструктуры содержаться или возвращаться к операционному состоянию.

Основная задача данного процесса - определение требований бизнеса к доступности и реализация этих требований в инфраструктуре ИТ и организации сопровождения. В тех случаях, когда требования бизнеса превышают возможности службы ИС, управление доступностью обеспечивает предоставление бизнесу возможных альтернатив и связанных с ними затрат.

Процесс управления доступностью осуществляет следующие функции:

  1. инвентаризация ресурсов ИТ;

  2. определение узких мест ИТ-сервисов с точки зрения доступности;

  3. анализ проблем;

  4. выработка рекомендаций в отношение аутсорсинга;

  5. анализ доступности ИТ-сервисов, в том числе при отказе оборудования, ПО, каналов связи и т.д.;

  6. регистрация проблем доступности, угрожающие невыполнением SLA и подготовка рекомендаций по их устранению;

  7. формирование системы планирования доступности и измерения последней;

  8. осуществление постоянного улучшения процесса.

Возможный вариант диаграммы активности процесса управления доступностью приведен на рис. 2.6. На уровне процесса управления проблемами обнаружена известная ошибка. В рамках процесса управления доступностью сотрудник ИС-службы анализирует влияние компонентов ИТ- инфраструктуры на доступность различных сервисов и риск невыполнения SLA по этим сервисам при возникновении ошибки. На основе анализа подготавливаются предложения по изменениям ИТ-инфраструктуры. Если предложения принимаются, то подготавливается график проведения изменений.

Процесс управления непрерывностью предоставления ИТ-сервисов (IT Service Continuity Management – ITSCM) обеспечивает выполнение требований к устойчивости предоставляемых сервисов, в первую очередь необходимых для функционирования критичных бизнес-процессов.

 

увеличить изображение

Рис. 2.6. Диаграмма активности процесса управления доступностью

Под устойчивостью понимается способность ИС-службы и ИТ-инфраструктуры организации поддерживать сервисы в работоспособном состоянии в случае чрезвычайных ситуаций - пожара, наводнения, других стихийных бедствий и техногенных катастроф. В SLA должны быть зафиксированы требования к предоставлению сервисов в чрезвычайных ситуациях и ресурсам для их обеспечения. Соответствующие данные должны быть предоставлены процессом управления уровнем сервиса.

Цель процесса управления непрерывностью предоставления ИТ-услуг – поддержка непрерывности бизнеса в целом. Такая поддержка означает, что, во-первых, инфраструктура и ИТ-услуги, в том числе услуги по поддержке (служба Service Desk), должны быть восстановлены за заданный период времени после возникновения чрезвычайной ситуации. Во-вторых, на время восстановления предоставление ИТ-услуг должно поддерживаться на "аварийном" уровне, приемлемом для ведения бизнеса, то есть на уровне, минимально необходимом для функционирования бизнеса. Поскольку целью процесса является поддержка бизнеса, то сфера действия процесса должна определяться в первую очередь исходя из целей бизнеса.

Согласно ITIL процесс отвечает за решение следующих основных задач [ 2.5 ] :

  1. оценка воздействия нарушений в предоставлении ИТ-услуг при возникновении чрезвычайной ситуации;

  2. определение критичных для бизнеса ИТ-услуг, которые требуют дополнительных превентивных мер по обеспечению непрерывности их предоставления;

  3. определение периода, в течение которого предоставление ИТ-услуги должно быть восстановлено;

  4. определение общего подхода к восстановлению ИТ-услуги;

  5. разработку, тестирование и поддержку плана восстановления ИТ-услуги с достаточным уровнем детализации, который поможет пережить чрезвычайную ситуацию и восстановить нормальную работу за заданный промежуток времени.

Процесс управления финансами ИТ-службы (Financial Management) отслеживает фактические затраты в разрезе заказчиков, ИТ-сервисов и пользователей и на этой основе рассчитывает внутренние цены на услуги ИС-службы. Процесс взаимодействует с процессом управления уровнем сервиса для определения цен сервисов.

Основная цель процесса состоит в следующем:

  1. сформировать информацию о полных стоимостях предоставляемых ИТ-сервисов, с целью повышения производительности и эффективности работы ИТ-службы;

  2. упорядочить поведение клиентов, предоставляя им информацию о действительной стоимости ИТ-сервисов;

  3. обеспечить возврат затрат на предоставление ИТ-сервисов.

Основная задача процесса управления затратами - расчет издержек, связанных с ИТ-сервисами, цен сервисов для бизнес-пользователей и поиск путей снижения затрат.

Функциями данного процесса являются:

  1. прогноз затрат и выручки (последняя определяется на основании внутренних цен на услуги);

  2. разработка бюджета сервисов;

  3. анализ использования сервисов и связанных с этим издержек, поиск путей их снижения;

  4. калькулирование счета и выставление его бизнес-пользователям, получение платежей;

  5. расчет совокупной стоимости владения (ССВ) ИТ-сервисов;

  6. установление системы ценообразования и выставление счетов за услуги;

  7. установление системы управления затратами;

  8. установление механизма привлечения инвестиций;

  9. осуществление постоянного улучшения процесса.

Процесс управления финансами касается экономических вопросов предоставляемых ИТ-услуг. Например, данный процесс подготавливает информацию о расходах, возникших при предоставлении услуг. В результате при определении необходимых изменений ИТ-инфраструктуры возможен учет финансовых факторов (соотнесение расходов и доходов – цены и результата). Эта деятельность повышает информированность о расходах (где возникают издержки и какие) и может использоваться также при составлении бюджета. Управление финансами ИТ-службы описывает различные методы выставления счетов, включая определение цели выставления счетов за ИТ-услуги и определение ценообразования, а также аспекты бюджетирования.

Процесс управления безопасностью (Security Management) обеспечивает внедрение, контроль и техническую поддержку инфраструктуры безопасности, а также разработку и контроль соблюдения стандартов безопасности существующих, разрабатываемых и планируемых ИТ-сервисов. В ряде случаев он рассматривается вне рамок процессов предоставления ИТ-сервисов

Основная задача процесса управления безопасностью - планирование и мониторинг безопасности ИТ-сервисов.

Функции процесса управления безопасностью таковы:

  1. разработка корпоративной политики безопасности в части ИС, обеспечение необходимого уровня безопасности в этой области;

  2. анализ проблем безопасности и рисков в этой области;

  3. аудит безопасности и оценка инцидентов в этой области;

  4. установление процедур безопасности, включая защиту от вирусов;

  5. выбор систем и инструментов поддержания безопасности;

  6. постоянное улучшение процесса.

Таким образом, блок процессов поддержки ИТ-сервисов обеспечивает разработку новых ИТ-сервисов при обеспечении целостности и согласованности ИТ-инфраструктуры предприятия. ИТ-инфраструктура как целое оптимизируется по пропускной способности и затратам при заданном уровне производительности и устойчивости ИТ-сервисов. Вновь разработанные ИТ-сервисы передаются на одобрение в процесс управления изменениями и в случае одобрения предложений передаются в блок процессов разработки и внедрения сервисов.

В терминах функций ИС-службы блок процессов поддержки ИТ-сервисов является ядром выполнения функции планирования и организации работ, с одной стороны, и мониторинга - с другой. В функции планирования реализуются задачи планирования основного объекта управления - ИТ-сервисов. В функции координации работ процессы данного блока обеспечивают согласование потребностей бизнес-подразделений, возможностей информационных систем и стоимости сервиса для бизнес-подразделения. Результатом такого согласования становится спецификация ИТ-сервиса. В области мониторинга данные роли обеспечивают контроль процессов ИС-службы с точки зрения основных инженерных областей - безопасности, устойчивости и пропускной способности.